请输入关键字
南院关于医疗护理员陪护服务项目市场调研公告
时间: 2025.12.08
一、项目基本情况
1.项目名称:桂林市象山区南门街道办事处南门社区卫生服务中心(中南大学湘雅二医院桂林医院南院)医疗护理员陪护服务
2.调研方式:市场调研
3.项目概况:为我院住院患者提供专业化、规范化的医疗护理员辅助照护服务,服务内容严格参照国家及桂林市医疗护理员相关服务规范执行,服务费用由患者(家属)根据选择的服务等级及项目自愿支付,收费标准遵循市场公允原则并符合相关政策要求。
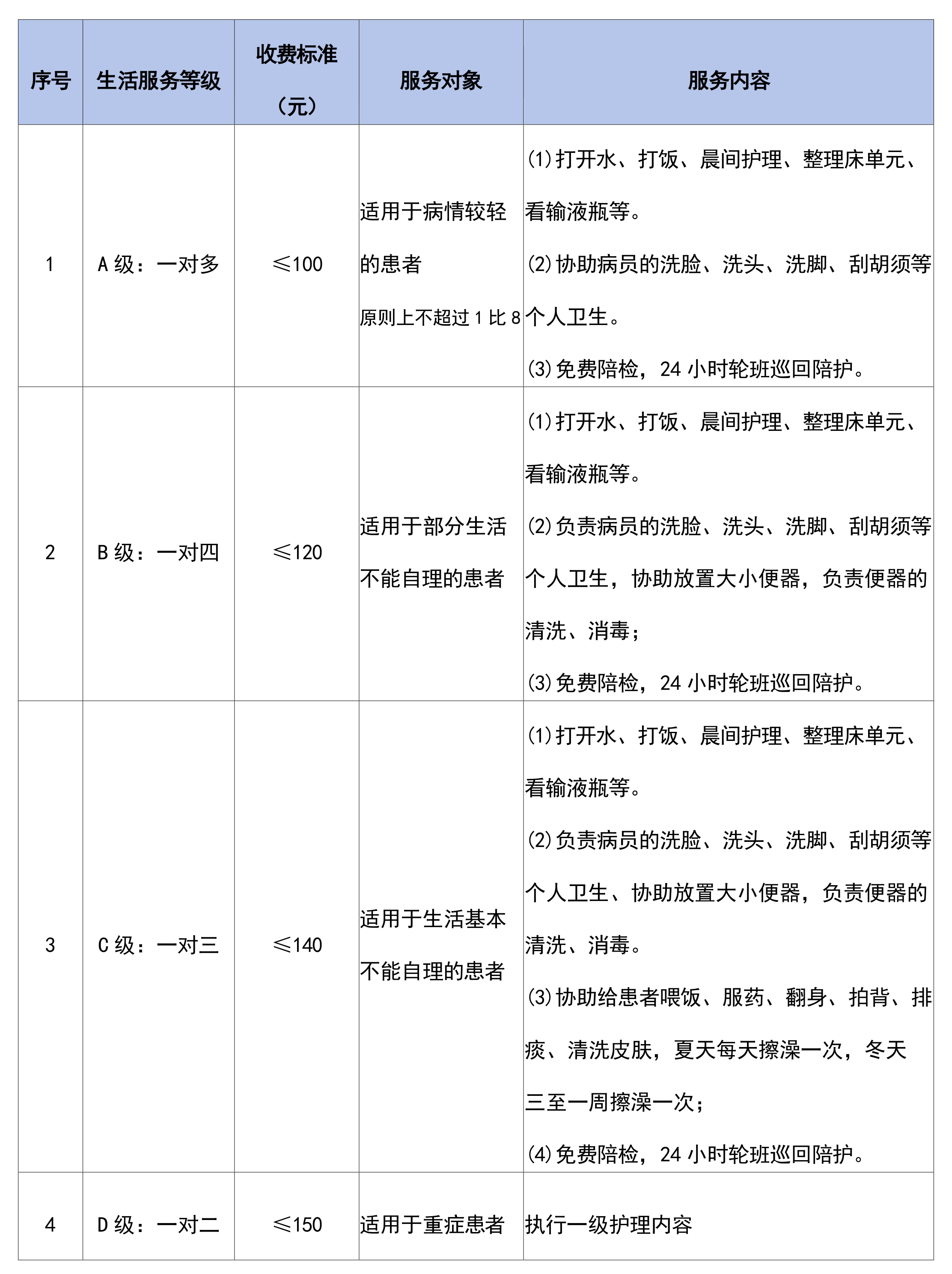
二、项目服务需求及收费标准(费用由患者/家属支付)
(一)核心服务内容
1.生活照料:协助患者进食、饮水、洗漱、理发、助浴、翻身、拍背、排泄等护理;
2.病情观察协助:在医护人员指导下,密切关注患者病情变化,异常情况第一时间报告;
3.康复辅助:协助患者开展康复训练和功能锻炼,助力患者身体恢复;
4.心理支持:提供陪伴与心理疏导,缓解患者就医心理压力;
5.非医疗协助:协助医护人员完成患者检查护送、治疗配合、药品领取等工作。具体项目如下:

(二)服务等级及具体标准

(三)收费说明
1.以上收费为最高限价,实际收费可由服务提供单位与患者(家属)在限价内协商确定;
2.单项服务按次计费,服务前需明确告知患者(家属)收费标准,征得同意后再提供服务;
3.所有收费项目需明码标价,严禁强制消费、捆绑消费及超标准收费。
三、报名单位资格条件
1.具有独立法人资格,国内依法注册并持有有效营业执照,经营范围包含医疗护理员服务、陪护服务等相关内容;
2.商业信誉良好,近3年经营活动中无重大违法违规记录,需提供书面声明;
3.具备健全的财务会计制度,能提供相关证明文件(如财务管理制度、近期财务报表等);
4.拥有专业服务团队,需详细说明人员数量、从业资质、技能等级及常态化培训体系,确保服务质量;
5.严格遵守《桂林市加强医疗护理员培训和规范管理改革工作指南》及国家、省、市关于医疗护理员管理、服务收费的相关政策法规,保障患者(家属)合法权益。
四、公告期限
自本公告发布之日起3个工作日。
五、 联系方式
1.市场调研人信息
名  称:桂林市象山区南门街道办事处南门社区卫生服务中心(中南大学湘雅二医院桂林医院南院)
地  址:桂林市象山区环城西二路铁西一里4号
联系人:李艳梅, 联系电话:18978670800